Using a remote keystore provider

DataStax Enterprise (DSE) database uses the Java Cryptography API (JCA) to implement SSL providers. The JCA is a pluggable architecture that abstracts the actual cryptography implementation from the algorithm requested. To support swapping out different implementations, DSE database uses Cipher.getInstance("AES").

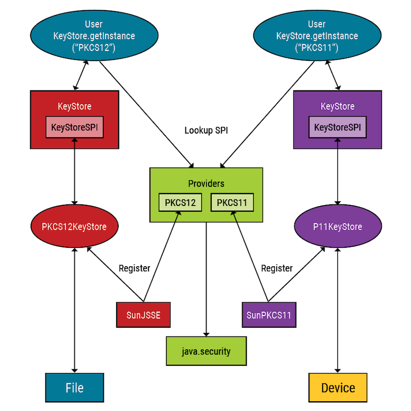
The JCA architecture Provider class allows multiple implementations to register using a different service provider interface (SPI). Java comes with multiple providers and supports installation of additional providers, such as PKCS12.

securityPKCS11

Considerations for PKCS12 and PKCS11

PKCS11 and PKCS12 are part of the RSA Public Key Cryptography Standards for storing private key and certificate information.

  • PKCS12

  • PKCS11

PKCS12 is typically used to store private key and certificate information on files. The default keystore type in Java is JKS, though you can specify PKCS12 with the -deststoretype option when creating a keystore with keytool.

For PKCS12 in DSE, set the desired SPI in the truststore_type property in cassandra.yaml.

The valid truststore types are JKS (default), JCEKS, or PKCS12 (recommended for file-based truststores).

Due to an OpenSSL issue, PKCS12 truststores generated with OpenSSL can be incompatible with DSE.

For example, a truststore generated with the following command might not work with DSE:

openssl pkcs12 -export -nokeys -out truststore.pfx -in <intermediate.chain.pem>

However, if you generate a truststore with Java’s keytool, and then convert it to PKCS12, it will work with DSE. For example:

  1. Create the truststore with keytool:

    keytool -importcert -alias <rootca> -file <rootca.pem> -keystore <truststore.jks>
  2. Import the intermediate certificate:

    keytool -importcert -alias <intermediate> -file <intermediate.pem> -keystore <truststore.jks>
  3. Convert the JKS truststore to PKCS12:

    keytool -importkeystore -srckeystore <truststore.jks> -destkeystore <truststore.pfx> -deststoretype pkcs12

PKCS11 provides an interface to connect with hardware keystore devices. This type of keystore can store private keys, secret keys, and certificates like PKCS12, but is designed for Hardware Storage Modules (HSM).

For PKCS11 in DSE, set the keystore_type property in cassandra.yaml.

Valid keystore types are JKS (default), JCEKS, PKCS11, PKCS12 (recommended for file-based keystores).

If you select PKCS11, note the following:

DataStax supports PKCS11 as a keystore_type on nodes with cassandra or advanced workloads. The advanced workload support was added for DSE 6.8.2 and later.

To use PKCS11, set keystore_type to PKCS11 and set keystore to NONE in either server_encryption_options or client_encryption_options, depending on your configuration.

PKCS11 isn’t supported as a truststore_type.

Install additional providers

Install providers using the java.security configuration that comes with the JRE.

For more detailed instructions, see the Oracle documentation on how to implement a provider and the JDK 8 PKCS#11 Reference Guide.

Add the location to the java.security configuration file, which is located in $<JAVA_HOME>/lib/security/java.security.

The following example assumes an environment where PKCS11 is the keystore type for a Apache Cassandra-only workload:

security.provider.10=sun.security.pkcs11.SunPKCS11 <path-to-pkcs11-provider-config-file>

If the PKCS11 configuration file is located at /opt/bar/cfg/pkcs11.cfg, then the complete entry is as follows:

security.provider.10=sun.security.pkcs11.SunPKCS11 /opt/bar/cfg/pkcs11.cfg

Was this helpful?

Give Feedback

How can we improve the documentation?

© Copyright IBM Corporation 2026 | Privacy policy | Terms of use Manage Privacy Choices

Apache, Apache Cassandra, Cassandra, Apache Tomcat, Tomcat, Apache Lucene, Apache Solr, Apache Hadoop, Hadoop, Apache Pulsar, Pulsar, Apache Spark, Spark, Apache TinkerPop, TinkerPop, Apache Kafka and Kafka are either registered trademarks or trademarks of the Apache Software Foundation or its subsidiaries in Canada, the United States and/or other countries. Kubernetes is the registered trademark of the Linux Foundation.

General Inquiries: Contact IBM